Ò©ÎïÏ໥×÷Óã¨Drug-Drug Interaction£¬DDI£©ÊÇÖ¸ÔÚͬʱʹÓöàÖÖÒ©Îïʱ£¬Ò©ÎïÖ®¼ä¿ÉÄÜ·¢ÉúµÄÒ©´ú¶¯Á¦Ñ§»òҩЧ¶¯Á¦Ñ§µÄ¸Ä±ä¡£ÕâÖÖÏ໥×÷ÓùᴩÓÚÒ©Î↑·¢µÄÕû¸öÖÜÆÚ£¬´ÓÔçÆÚµÄÌåÍâɸѡµ½×îÖÕµÄÁÙ´²ÑéÖ¤£¬Ä¿µÄÊÇÈ·±£Ò©Îï˵Ã÷ÊéÖйØÓÚÁªºÏÓÃÒ©µÄ½¨Òé¿ÆÑ§ºÏÀí¡£
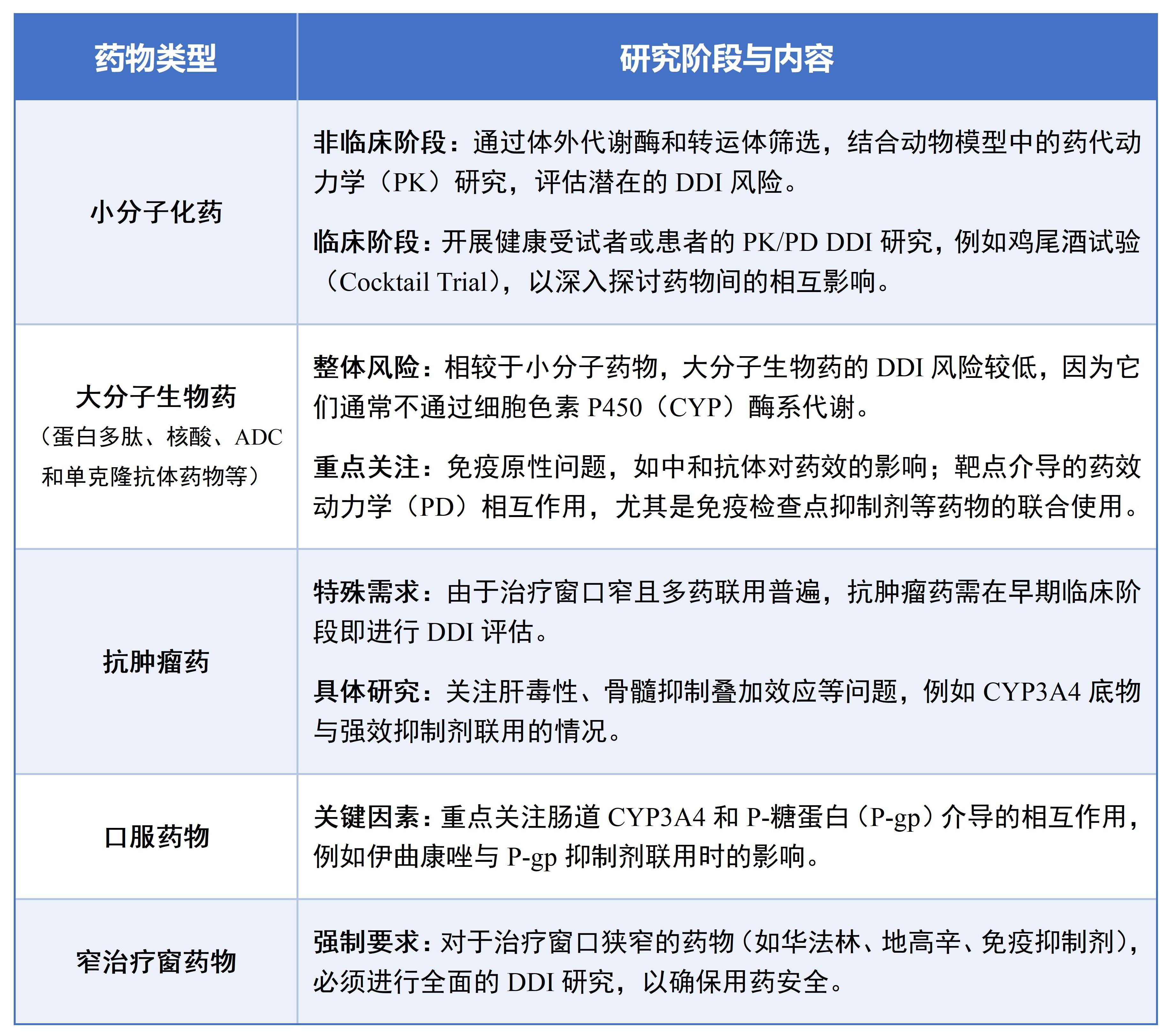
ÈçÏÂ×ܽáÁ˲»Í¬Ò©ÎïÀàÐ͵ÄDDIÑо¿²ßÂÔ£º

Ò»¡¢Ò©ÎïÏ໥×÷ÓÃÖ¸µ¼ÔÔò¸üÐÂ
¶þ¡¢´úлø½éµ¼µÄÒ©ÎïÏ໥×÷ÓÃÆÀ¼Û
´úлø½éµ¼µÄÒ©ÎïÏ໥×÷ÓÃÆÀ¼ÛÖ÷Òª°üÀ¨Ëĸö·½Ã棺
1.Ò©Îï×÷Ϊ´úлøµ×Î
·ÇÁÙ´²DDIÑо¿ÖУ¬Ò©Îï×÷Ϊ´úлøµ×ÎïµÄÑо¿ÊÇÆÀ¹ÀÆä´úл;¾¶¼°Ç±ÔÚÏ໥×÷Ó÷çÏյĺËÐÄ»·½Ú¡£
ÔÚÒ©Îï·¢Ïֽ׶Σ¨ÔçÆÚɸѡ£©£¬Í¨¹ýÌåÍâ´úлģÐÍ£¨Èç¸Î΢Á£Ìå¡¢ÖØ×éø£©³õ²½ÆÀ¹ÀÒ©ÎïÊÇ·ñΪ´úлøµ×ÎɸѡDZÔÚ´úл;¾¶¡£Èô·¢ÏÖÒ©Îï¸ß¶ÈÒÀÀµµ¥Ò»´úлø£¨ÈçCYP3A4£©£¬ÐèÔÚºóÐø¿ª·¢ÖÐÖØµã¼à²âÏà¹ØDDI·çÏÕ¡£
ÔÚÁÙ´²Ç°Ñо¿½×¶Î£¨INDÉ걨£©£¬ÏµÍ³ÐÔ¿ªÕ¹´úлø±íÐÍÑо¿£¬½áºÏ»¯Ñ§ÒÖÖÆ·¨£¨ÈçʹÓÃÌØÒìÐÔÒÖÖÆ¼Á£©ºÍÖØ×éø·¨£¬Ã÷È·Ö÷Òª´úлøÑÇÐͼ°Æä¹±Ï×ÂÊ¡£Èô´úлÊÇÖ÷ÒªÏû³ý;¾¶£¨¹±ÏסÝ25%£©£¬Ðè½øÒ»²½ÆÀ¹ÀÆä¶Ô´úлøµÄÒÀÀµÐÔ£¬²¢Ô¤²âÁÙ´²DDI¿ÉÄÜÐÔ¡£
ϱí×ܽáÁ˸÷¼à¹Ü»ú¹¹µÄ¹Ø¼üÊÔÑéÉè¼Æ£¬²¢½øÐÐÁ˶ԱÈ×ܽᣬ¹ØÓÚÆÀ¼Û·½·¨£¬¾¡¹ÜICH M12ÔÊÐíÑ¡ÔñÒ»ÖÖ·½·¨½øÐÐÆÀ¹À£¬µ«ÔÚʵ¼ùÖУ¬½öÑ¡Ôñµ¥Ò»·½·¨¿ÉÄÜ»áÒýÈëʵÑ鯫²î£¬´Ó¶øµ¼Ö²»×¼È·µÄ½á¹û¡£ÀýÈ磺Èç¹û½ö²ÉÓÃÖØ×éø·¨£¬¿ÉÄÜÒòÑ¡ÔñµÄÖØ×éøÑÇÐͲ»¹»È«Ãæ¶øÒÅ©ijЩDZÔڵĴúл;¾¶£»Èç¹û½ö²ÉÓû¯Ñ§ÒÖÖÆ¼ÁÒÖÖÆ·¨£¬¿ÉÄÜ´æÔÚ¶Ôδ֪CYPøDZÔÚÒÖÖÆ×÷ÓõÄδ¹Û²âÆ«²î¡£Òò´Ë£¬ÎÒÃǽ¨ÒéÔÚºóÐøÉ걨ʵÑéÖУ¬Í¬Ê±¿ªÕ¹»¯Ñ§ÒÖÖÆ¼ÁÒÖÖÆ·¨ÊµÑéºÍÖØ×éø´úлʵÑ飬ÒÔÈ·±£½á¹ûµÄ׼ȷÐԺͿɿ¿ÐÔ¡£

2.Ò©Îï×÷ΪCYPøÒÖÖÆ¼Á£º
·ÇÁÙ´²DDIÑо¿ÖУ¬CYPøÒÖÖÆµÄÆÀ¹ÀÊÇÒ©ÎﰲȫÐÔºÍÓÐЧÐԵĻùʯ£¬¹á´©Õû¸öÒ©ÎïÑз¢ÖÜÆÚ¡£
ÔÚÒ©Îï·¢Ïֽ׶Σ¨ÔçÆÚɸѡ£©£¬Í¨¹ýÌåÍâÄ£ÐÍ£¨Èç¸Î΢Á£Ìå¡¢ÖØ×éCYPø£©³õ²½É¸Ñ¡Ò©ÎïÊÇ·ñ¾ßÓÐCYPÒÖÖÆ»îÐÔ£¬ÓÅÏÈÅųý¸ß·çÏÕºòÑ¡»¯ºÏÎï¡£´Ë½×¶Î¿É²ÉÓõ¥µã·¨£¨Single-point·¨£©½øÐиßͨÁ¿É¸Ñ¡£¬¿ìËÙÅÐ¶ÏÆäÒÖÖÆÇ±Á¦¡£ÕâÖÖ·½·¨Äܹ»°ïÖúÑз¢ÍŶÓÔÚÔçÆÚʶ±ð²¢ÌÔÌDZÔڵĸ߷çÏÕ»¯ºÏÎ´Ó¶ø½µµÍºóÐø¿ª·¢µÄ·çÏÕ¡£
ÔÚÁÙ´²Ç°Ñо¿½×¶Î£¨INDÉ걨£©£¬ÏµÍ³ÐÔÆÀ¹ÀÒ©Îï¶ÔCYPøµÄ¿ÉÄæÐÔÒÖÖÆ£¨IC50»òKi²â¶¨£©ºÍʱ¼äÒÀÀµÐÔÒÖÖÆ£¨IC50Æ«ÒÆ±¶Êý»òkinact /KI²â¶¨£©¡£ÀýÈ磬IC50·¨ÓÃÓÚÁ¿»¯ÒÖÖÆÇ¿¶È£¬Êʺϳõ²½ÆÀ¹ÀÒ©ÎïµÄÒÖÖÆÇ±Á¦£»Ki·¨¿ÉÌṩ¸ü¾«×¼µÄ²ÎÊý£¬ÓÐÖúÓÚÔ¤²âÁÙ´²DDI³Ì¶È¡£Èç¹ûÒ©Îï¶ÔÈÎÒ»CYPøµÄÒÖÖÆÇ¿¶È£¨ÈçIC50 ¡Ü 1.00 ¦ÌM£©¿ÉÄÜÒý·¢ÁÙ´²·çÏÕ£¬ÔòÐè½øÒ»²½½èÖúÉúÀíÒ©´ú¶¯Á¦Ñ§Ä£ÐÍ£¨PBPKÄ£ÐÍ£©Ô¤²âÆäDZÔÚµÄÏ໥×÷Ó÷çÏÕ¡£
ϱí×ܽáÁ˸÷¼à¹Ü»ú¹¹µÄ¹Ø¼üÊÔÑéÉè¼Æ£¬²¢½øÐÐÁ˶ԱÈ×ܽᣬ¹ØÓÚIC50Æ«ÒÆÊµÑ飬ICH M12ÌØ±ðÇ¿µ÷ÁËÏ¡ÊÍ·¨ºÍ·ÇÏ¡ÊÍ·¨µÄÊÊÓó¡¾°£º
ÔÚɸѡ½×¶Î£¬Ï¡ÊÍ·¨¿ÉÄܾßÓиü¸ßµÄÃô¸ÐÐÔ£¬ÒòÆäÌåϵÖдæÔÚ¸ü¸ßŨ¶ÈµÄ»¯ºÏÎÈÝÒ×µ¼ÖÂøʧ»î£¬ÊÊÓÃÓÚ¿ìËÙÅųý¸ß·çÏÕ»¯ºÏÎ
µ±»¯ºÏÎïÈܽâ¶È²î»ò´úл²»Îȶ¨Ê±£¬ÔòÍÆ¼öʹÓ÷ÇÏ¡ÊÍ·¨£¬ÒÔÈ·±£ÊµÑé½á¹ûµÄ¿É¿¿ÐÔ¡£
ͨ¹ýÎÄÏ×µ÷ÑкʹóÁ¿ÊµÑéÊý¾Ý±íÃ÷£¬´ó¶àÊý»¯ºÏÎïÔÚÁ½ÖÖ²âÊÔÌåϵÖпÉÒÔ»ñµÃÏàͬµÄ½á¹û£¬µ«·ÇÏ¡ÊÍ·¨ÔÚ׼ȷÐÔ·½Ãæ¸ü¾ßÓÅÊÆ¡£Òò´Ë£¬ÎÒÃǽ¨ÒéÔÚºóÐøÉ걨ʵÑéÖÐÓÅÏȲÉÓ÷ÇÏ¡ÊÍ·¨½øÐÐÏà¹ØÑо¿£¬ÒÔÈ·±£Êý¾ÝµÄ׼ȷÐԺͿɿ¿ÐÔ¡£

3.Ò©Îï×÷ΪUGTøÒÖÖÆ¼Á£º
ÔÚ·ÇÁÙ´²DDIÑо¿ÖУ¬ÆÀ¹ÀUGTøÒÖÖÆÇ±Á¦ÊÇÈ·±£Ò©ÎﰲȫÐÔºÍÓÐЧÐÔµÄÖØÒª»·½Ú¡£ÌرðÊǵ±Ò©Îï´úлÒÀÀµÓÚUGTø»ò´æÔÚÁªºÏÓÃÒ©µÄ¿ÉÄÜÐÔʱ£¬ÏµÍ³ÐԵؿªÕ¹UGTøÒÖÖÆÑо¿¿ÉÒÔ°ïÖúÔ¤²âDZÔÚµÄDDI·çÏÕ£¬²¢ÎªÁÙ´²¿ª·¢Ìṩ¿ÆÑ§ÒÀ¾Ý¡£
ÒÔÏÂÇé¿ö¿ÉÄÜÌáʾÐèÒª¿ªÕ¹UGTøÒÖÖÆÑо¿£º
»¯Ñ§½á¹¹ÌØÕ÷
Èç¹ûºòѡҩÎï¾ßÓÐÓëÒÑÖªUGTÒÖÖÆ¼ÁÏàËÆµÄ»¯Ñ§½á¹¹ÌØÕ÷£¨Èç»ÆÍªÀ໯ºÏÎ£¬ÐèÖØµã¹Ø×¢Æä¶ÔUGTøµÄÒÖÖÆÇ±Á¦¡£
Ö÷Òª´úл;¾¶ÒÀÀµUGTø
ÈôºòѡҩÎïµÄÖ÷Òª´úл;¾¶ÒÀÀµÓÚUGTø£¨¹±Ï×ÂÊ¡Ý25%£©£¬ÔòÐèϵͳÐÔÆÀ¹ÀÆä¶ÔUGTøµÄÒÖÖÆ×÷Óá£ÕâÓÐÖúÓÚÁ˽âÒ©Îﱩ¶Á¿ÊÇ·ñ¿ÉÄÜÒòUGTø»îÐԵı仯¶øÏÔÖøÔö¼Ó»ò¼õÉÙ¡£
ÁªºÏÓÃÒ©¿ÉÄÜÐÔ
µ±ºòѡҩÎï¿ÉÄÜÓëUGTøµ×ÎÈçËûÍ¡ÀàÒ©Îï¡¢¼¤ËØÀàÒ©ÎïµÈ£©ÁªºÏʹÓÃʱ£¬ÐèÆÀ¹ÀÆä¶ÔUGTøµÄÒÖÖÆÇ±Á¦£¬ÒÔÔ¤²âDZÔÚµÄDDI·çÏÕ¡£
ÔÚÒ©Îï·¢Ïֽ׶Σ¨ÔçÆÚɸѡ£©ºÍÁÙ´²Ç°Ñо¿½×¶Î£¨INDÉ걨£©µÄÑо¿¿É²Î¿¼¡°Ò©Îï×÷ΪCYPøÒÖÖÆ¼Á¡±²¿·ÖµÄÑо¿ÄÚÈÝ¡£
ϱí×ܽáÁ˸÷¼à¹Ü»ú¹¹µÄ¹Ø¼üÊÔÑéÉè¼Æ£¬²¢½øÐÐÁ˶ԱÈ×ܽᣬ¶ÔÓÚUGTøÒÖÖÆÑо¿£¬FDAºÍNMPA·¨¹æÖоùδÌá¼°£¬¶øICH M12Ö¸³öÁËÈç¹ûÆÏÌÑÌÇÈ©Ëữ´úлÊÇÔÚÑÐÒ©ÎïµÄÖ÷ÒªÏû³ý;¾¶£¬Ôò½¨ÒéÔÚÌåÍâÑо¿ÔÚÑÐÒ©ÎïÊÇ·ñÄܹ»ÒÖÖÆUGT¡£Ñо¿µÄ¿ÉÄÜUGTs°üÀ¨UGT1A1¡¢1A4¡¢1A9¡¢2B7ºÍ2B15¡£

4.Ò©Îï×÷ΪCYPøÓÕµ¼¼Á£º
CYPøÓÕµ¼¿ÉÄܵ¼ÖÂÒ©ÎïÏ໥×÷Óã¨DDI£©£¬ÏÔÖøÓ°ÏìºÏÓÃÒ©ÎïµÄ´úлºÍÁÆÐ§£¬ÆäÖØÒªÐÔÌåÏÖÔÚÈçÏ·½Ã棺
ÓÕµ¼CYPø£¨ÈçCYP3A4¡¢CYP1A2£©»á¼ÓËÙµ×ÎïÒ©ÎïµÄ´úл£¬µ¼ÖÂÆäѪҩŨ¶È½µµÍ¡¢ÁÆÐ§É¥Ê§£¨Èç¿Ú·þ±ÜÔÐҩʧЧ£©¡£
¿ÉÄÜÔö¼Ó¶¾ÐÔ´úл²úÎïµÄÉú³É£¨Èç¶ÔÒÒõ£°±»ù·Ó¾CYP2E1´úлΪ¸Î¶¾ÐÔ²úÎ¡£
a. CYPøÓÕµ¼Ñо¿µÄÓÅÏÈ˳Ðò
¸ù¾ÝøÑÇÐ͵ÄÖØÒªÐÔ¡¢ÓÕµ¼»úÖÆ¼°¼à¹ÜÒªÇó£¬Ñо¿Ë³Ðòͨ³£×ñÑÒÔÏÂÓÅÏȼ¶£º

b. ·Ö½×¶ÎÑо¿²ßÂÔ
Ò©Îï·¢Ïֽ׶Σ¨ÔçÆÚɸѡ£©
ÌåÍâ³õ²½É¸Ñ¡£ºÊ¹ÓÃÈËÔ´ú¸Îϸ°û»òPXR/CAR/AhRϵͳ£¬ÆÀ¹ÀÒ©Îï¶ÔCYP1A2¡¢2B6¡¢3A4µÄÓÕµ¼Ç±Á¦¡£Èô·¢Ïָ߷çÏÕÐźţ¨ÈçmRNAÓÕµ¼±¶Êý¡Ý2»òÏà¶ÔÑôÐÔ¶ÔÕÕÔö¼Ó£¾20%£©£¬Ðè½øÒ»²½ÓÅ»¯½á¹¹¡£
¸ßͨÁ¿·½·¨£ºµ¥µã·¨¿ìËÙɸѡºòÑ¡»¯ºÏÎÅųýÇ¿ÓÕµ¼¼ÁÒÔ¼õÉÙºóÐø¿ª·¢·çÏÕ¡£
ÁÙ´²Ç°½×¶Î£¨INDÉ걨£©
ϵͳÐÔÆÀ¹À£º½áºÏmRNAˮƽºÍø»îÐԲⶨ£¬Ã÷È·ÓÕµ¼×÷ÓõļÁÁ¿ÒÀÀµÐÔºÍEC50Öµ¡£ÀýÈ磬ͨ¹ýÔ´ú¸Îϸ°ûÄ£ÐÍÑéÖ¤ºËÊÜÌ弤»î»úÖÆ
¶¯Ì¬Ä£ÐÍÓ¦ÓãºÈôÌåÍâÊý¾ÝÌáʾDZÔÚ·çÏÕ£¬Ðèͨ¹ýPBPKÄ£ÐÍÔ¤²âÁÙ´²±©Â¶Á¿±ä»¯£¬Ö¸µ¼Ê×´ÎÈËÌåÊÔÑéÉè¼Æ¡£
ϱí×ܽáÁ˸÷¼à¹Ü»ú¹¹µÄ¹Ø¼üÊÔÑéÉè¼Æ£¬FDA¡¢NMPAºÍICHµÄÖ¸µ¼ÔÔòµÄ¹Ø×¢ÖصãÊÇÒ»Öµģ¬³ýÁ˳£¼ûµÄCYP1A2£¬CYP2B6ºÍCYP3A4ÒÔÍ⣬¸ù¾ÝÑо¿Êý¾Ý£¬¿ÉÄÜÐèÒª½øÒ»²½ÆÀ¹ÀCYP2C½éµ¼µÄÓÕµ¼×÷Óá£EMAÖ¸µ¼ÔÔò´Ó2013ÄêÉÐδ¸üУ¬Ã»ÓÐÌá¼°CYP2C½éµ¼µÄÒ©ÎïÓÕµ¼×÷ÓÃµÄÆÀ¹ÀÒªÇó¡£

½áÓï
»ùÓÚ¿ÆÑ§Óë֪ʶµÄ¸üУ¬Ö¸µ¼ÔÔòÿ¸ô5-6Äê¿ÉÄÜ»áÓÐÏàÓ¦µÄ¸üУ¬Õâ¶ÔÓÚÎÒÃǵÄÒ©ÎïÑз¢Ò²Ìá³öÁËеÄÌôÕ½ºÍ»ú»á¡£¿áÓÎku¾ÅÖÝDMPKÒѾ½¨Á¢ÁËÍêÕûµÄÆÀ¹À´úлø½éµ¼µÄÒ©ÎïÏ໥×÷ÓÃÆ½Ì¨£¬²¢¸ù¾ÝÖ¸µ¼ÔÔòµÄ×îÐÂÒªÇó³ÖÐø¸üС¢ÍêÉÆ£¬Îª´ó¼ÒÌṩ¸üºÃµÄ¡¢È«·½Î»µÄ·þÎñ¡£

